PA视讯(中国)集团官网 - PlayAce
首页
集团简介
新闻动态
党的建设
主营业务
改革转型
信息公开
公示公告
联系我们
公示公告
公告
法律法规
公告
您现在的位置:
首页
>
公示公告
>
公告
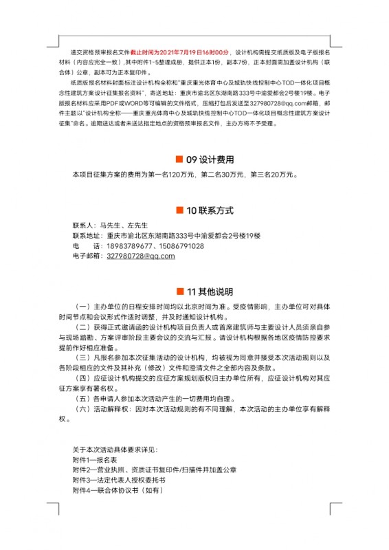
附件1-报名表.docx
附件2-营业执照、资质证书复印件扫描件并加盖公章.docx
附件3-法定代表人授权委托书.docx
附件4-联合体协议书(如有).docx
附件5-征集阶段成果要求.docx